МАДОУ "Детский сад №377 комбинированного вида" Советского района г.Казани
Визитная карточка
| Адрес: | 420087, РТ, г. Казань, ул. Отрадная, д. 24А и Отрадная, д.34 |
| Телефон: | ул.Отрадная, 24а +7(843)-298-84-42;ул.Отрадная, 34 +7(843)-298-62-42. |
| E-Mail: | madou.377@tatar.ru |
| Министерство: | Министерство образования и науки Республики Татарстан |
| Короткое название: | МАДОУ "Детский сад № 377" |
| Руководитель: | Иванова Ирина Павловна |
| Год основания учреждения: | 1985 |
| У нас учатся: | 338 |
| У нас учат: | 27 |
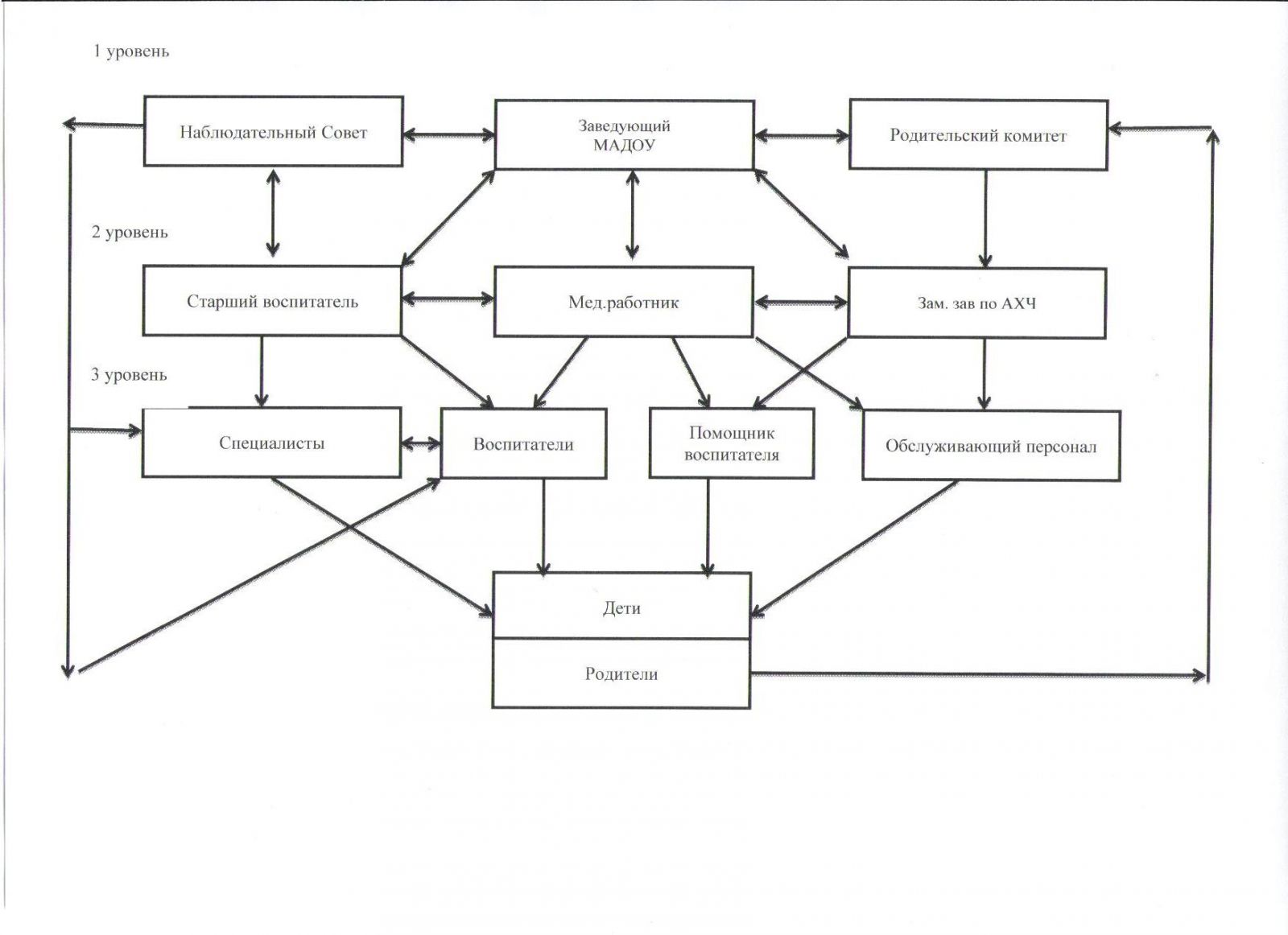
Структура и органы управления образовательной организацией
Доступ к сети интернет_ Альтернативные сайты.doc
ОРГАНЫ УПРАВЛЕНИЯ
Управление Детским садом №377 осуществляется в соответствии с законодательством Российской Федерации и Уставом детского сада на принципах демократичности, открытости, приоритета общечеловеческих ценностей, охраны жизни и здоровья человека, свободного развития личности, единоначалия и самоуправления.
Детский сад №377 самостоятельна в осуществлении образовательной, административной, финансово-экономической деятельности, разработке и принятии локальных нормативных актов в пределах, установленных действующим законодательством и Уставом детского сада.
Непосредственное управление Детским садом №377 осуществляет заведующий Иванова Ирина Павловна, прошедший аттестацию, действующий в соответствии с законодательством Российской Федерации, Уставом детского сада, трудовым договором и должностной инструкцией.
Коллегиальные органы управления:
1. Общее собрание работников образовательной организации
Положение об общем собрании работников
Положение о Наблюдательном Совете
2. Педагогический совет
Положение о Педагогическом совете детского сада
Структурных подразделений в МАДОУ №377 нет







